文字サイズ
縮小
標準
拡大
色合い
標準
1
2
3

森林総研トップ

ホーム > 研究紹介 > トピックス > アーカイブ > アーカイブ > 過去のお知らせ> 平成31年度(令和元年度)(4月~9月)

更新日:2020年1月15日

ここから本文です。

過去のお知らせ

平成31年度(令和元年度)

4月~9月

2019年  9月26日

刊行物

環境報告書2019 国立研究開発法人 森林研究・整備機構【 研究紹介 > 刊行物 > 環境報告書) 】  

「 環境への取組 > 業務の推進 > 研究開発業務 > 重点課題ア 」

「 森林の多面的機能の高度発揮に向けた森林技術の開発 」

「 事業活動における環境への貢献 > 業務の成果 > 研究開発業務 > 重点課題ア 」

「 野生山菜を安全に利用するために 」

「 事業活動における環境への貢献 > 業務の成果 > 研究開発業務 > 重点課題エ 」

「 放射能汚染地域におけるシイタケ栽培用原木林の持続的な利用に向けて 」

「 ブナ種子の長期保存技術の開発-持続可能なブナ林の復元、再生を目指して- 」

2019年  9月19日

お知らせのアイコン

入札公告取り下げ公告20190919【 東北支所紹介 > 調達情報 > 調達情報 24 - 】

  入札公告取り下げ公告:東北支所 東北支所構内舗装修繕工事

  入札公告取り下げ公告(PDF:99KB)

2019年  9月15日

刊行物

ブナ林土壌の保水機保水機保水機能能能を“測る”【 研究紹介 > 刊行物 > 支所発行 (フォレスト・ウィンズ) 】

  No.78  令和元年9月15日発行

「 ブナ林土壌の保水機保水機保水機能能能を“測る” 」

  地域研究監 大貫 靖浩

2019年  9月13日

刊行物

森林は、二酸化炭素を吸っている?吐いている?【 研究紹介 > 刊行物 広報誌 季刊 森林総研】 

  第46号  令和元年9月13日発行

  森林講座瓦版 ◎ 森林は、二酸化炭素を吸っている? 吐いている?

  森林防災研究領域  安田 幸生

2019年  9月10日

お知らせのアイコン

東北支所山形実験林ユニットハウス設置および内部改修工事【 東北支所紹介 > 調達情報 > 調達情報 24 - 】

  入札公告:山形実験林ユニットハウス設置および内部改修工事

  入札公告(PDF:194KB)

  仕 様 書(PDF:614KB)

2019年  9月  8日

お知らせのアイコン

仕様書:東北支所 暖房用燃料(白灯油JIS1号)単価契約【 東北支所紹介 > 調達情報 > 調達情報 24 - 】

  入札公告:暖房用燃料(白灯油JIS1号)単価契約(令和元年9月6日)

  入札公告(PDF:124KB)

  仕 様 書(PDF:151KB)

2019年  9月  8日

お知らせのアイコン

入札公告:東北支所 東北支所構内舗装修繕工事【 東北支所紹介 > 調達情報 > 調達情報 24 - 】

  入札公告:東北支所構内舗装修繕工事(令和元年9月6日)

  入札公告(PDF:192KB)

  仕 様 書(PDF:812KB)

2019年  8月31日

イベント

R_01_一般公開【 研究紹介 > イベント > イベント・セミナー・シンポジウム等  】※終了しました。

【 研究紹介 > トピックス > アーカイブ 】

 「 一般公開(森を知る) 」

 日 程 : 令和元年10月5日(土曜日)午前10時00分から午後3時30分  (会場マップ(PDF:1,851KB))

 会 場 : 森林総合研究所 東北支所

2019年  8月31日

研究成果

R_01_公開講演会【 研究紹介 > 研究成果 > 研究発表会等 > 公開講演会 】※終了しました。

【 研究紹介 > 研究成果 > 研究成果 】

 「 公開講演会 」

 日 程 : 令和元年10月5日(土曜日)午前10時20分から午後1時40分  (会場マップ(PDF:1,851KB))

 会 場 : 森林総合研究所 東北支所

2019年  8月31日

 刊行物

痕跡からニホンジカの存在をあぶりだす【 研究紹介 > 刊行物 > 外部刊行物いわての林業) 】

「 痕跡からニホンジカの存在をあぶりだす 」

 チーム長(マツ材線虫病担当) 相川 拓也

2019年  8月  1日

プレスリリース

地域再生シンポジウム2019岩手【 研究紹介 > トピックス > プレスリリース 】

「 プレスリリース : 地域再生シンポジウム2019 in 岩手 開催のご案内 」

 令和元年9月5日(木曜日)~令和元年9月6日(金曜日)

2019年  8月  1日

お知らせのアイコン

コマクサ Dicentra peregrina【 森林総研トップ > 今月の自然探訪 > 過去の自然探訪 掲載一覧 > 自然探訪2019年8月 コマクサ Dicentra peregrina 】

  コマクサ Dicentra peregrina  (写真2. 岩手山山頂付近の群落)

  (東北地方関連)

2019年  8月  1日

刊行物

クロマツの根の成長と土の硬さの関係【 研究紹介 > 刊行物 > 外部刊行物みどりの東北) 】

「 クロマツの根の成長と土の硬さの関係 」

 森林総合研究所 森林研究部門 森林防災研究領域 気象害・防災林研究室 野口 宏典

2019年  8月  1日

刊行物

森林総合研究所研究報告 第18巻2号(通巻450号)【 研究紹介 > 刊行物 > 研究所発行から > 森林総合研究所研究報告 】

【 研究紹介 > 研究成果 > 研究成果 】

2019年  8月  1日

刊行物

森林総合研究所研究報告 第18巻2号(通巻450号)【 研究紹介 > 刊行物 > 研究所発行から > 森林総合研究所研究報告 】

【 研究紹介 > 研究成果 > 研究成果 】

2019年  7月23日

 刊行物

ツキノワグマが起伏や農地を避けていることを遺伝解析で明らかに【 研究紹介 > 刊行物 > その他 > 研究最前線 】

「 ツキノワグマが起伏や農地を避けていることを遺伝解析で明らかに 」

  チーム長(動物生態遺伝担当)大西 尚樹  他

2019年  7月23日

 刊行物

鳥類の種数の多い地域は季節によって異なる【 研究紹介 > 刊行物 > その他 > 研究最前線 】

「 鳥類の種数の多い地域は季節によって異なる 」

  (東北地方関連)

2019年  7月12日

イベント

持続的な広葉樹利用による地域再生~価値を向上し資源の利用拡大を探る~【 研究紹介 > イベント > イベント・セミナー・シンポジウム等  】

【 研究紹介 > 研究成果 > 研究発表会等 > シンポジウム

「 地域再⽣シンポジウム 2019 in 岩手 持続的な広葉樹利用による地域再生 ~価値を向上し資源の利用拡大を探る~ 」

 年 月 日: 令和元年9月5日(木曜日)~令和元年9月6日(金曜日)

 場    所 : いわて県民情報交流センター アイーナ 7階(外部サイトへリンク)(岩手県盛岡市盛岡駅西通1丁目7番1号)  他

2018年  7月10日

刊行物

令和元年度 研究成果選集 2019

【 研究紹介 > 刊行物 > 研究所発行から > 研究成果集 > 研究成果選集 】

 

 「 令和元年度版 研究成果選集 2019 」から

2019年  7月  8日

刊行物

将来の人口減少で森林の分布はどう変わるか【 研究紹介 > 刊行物 > その他 > 研究最前線 】

「 将来の人口減少で森林の分布はどう変わるか 」

  (東北地方関連)

2019年  7月  8日

お知らせのアイコン

ドングリを食べるアカネズミ【 森林総研トップ > 今月の自然探訪 > 過去の自然探訪 掲載一覧 > 自然探訪2019年7月 ドングリドングリ 】

  ドングリ  (岩手県滝沢市の森林)

  (東北地方関連)

2019年  7月  1日

お知らせのアイコン

入札公告:東北支所 生物顕微鏡 一式【 東北支所紹介 > 調達情報 > 調達情報 24 - 】

  入札公告:生物顕微鏡 一式

  入札公告(PDF:210KB)

  仕 様 書(PDF:137KB) 

2019年  6月26日

刊行物

植物に吸収されやすい放射性セシウムは土壌から急速に減少していた【 研究紹介 > 刊行物 > その他 > 研究最前線 】

「 植物に吸収されやすい放射性セシウムは土壌から急速に減少していた 」

  (東北地方関連)

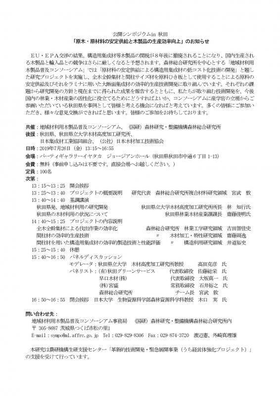
2019年  6月26日

イベント

公開シンポジウムin 秋田 「原木・原材料の安定供給と木製品の生産効率向上」【 研究紹介 > イベント > イベント・セミナー・シンポジウム等 】

【 研究紹介 > 研究成果 > 研究発表会等 > シンポジウム 】

「 公開シンポジウム in  秋田 「 原木・原材料の安定供給と木製品の生産効率向上 」

  日  時 : 令和元年7月26日(金曜日)午後1時15分から午後4時55分

  場  所 : パーティギャラリーイヤタカ ジョージアンホール(秋田県秋田市中通6丁目1-13)(外部サイトへリンク)

2019年  6月18日

刊行物

アマミノクロウサギは、マングースの影響から逃げ切れるか?【 研究紹介 > 刊行物 広報誌 季刊 森林総研 】

  第45号   令和元年6月14日発行

  研究の森から ◎ アマミノクロウサギは、マングースの影響から逃げ切れるか?

  チーム長(動物生態遺伝担当)大西 尚樹  他

2019年  6月15日

刊行物

防潮堤上を吹く風の流れパターン【 研究紹介 > 刊行物 > 支所発行 (フォレスト・ウィンズ) 】

「 防潮堤上を吹く風の流れパターン 」

  森林環境研究グループ 萩野 裕章

2019年  6月  4日

 刊行物

海岸防災林の復興に向けて植栽されたマツ苗の生育状況~髙田松原における再生の現状~【 研究紹介 > 刊行物 > 外部刊行物いわての林業) 】

「 海岸防災林の復興に向けて植栽されたマツ苗の生育状況 ~髙田松原における再生の現状~ 」

 森林環境研究グループ 小野 賢二

2019年  5月27日

刊行物

伐ったら植える:どんな苗木がよいのか広域調査で明らかに【 研究紹介 > 刊行物 > その他 > 研究最前線 】

「 伐ったら植える:どんな苗木がよいのか広域調査で明らかに 」

  育林技術研究グループ長 酒井 敦 他

2019年  5月24日

刊行物

平成30年版 森林総合研究所年報【 研究紹介 > 刊行物 > 研究所発行から > 森林総合研究所 年報 】

「 平成30年版 森林総合研究所年報 」発行日 2019年1月 発行

 編集・発行 国立研究開発法人森林研究・整備機構 森林総合研究所

2019年  5月23日

刊行物

それは「松くい虫」ではありません【 研究紹介 > 刊行物 > 外部刊行物みどりの東北) 】

「 それは「松くい虫」ではありません 」

 生物被害研究グループ長 中村 克典

2019年  5月22日

刊行物

カラマツ種苗安定供給のための技術開発【 研究紹介 > 刊行物 > 研究所発行から > 研究成果集 > 第4期 中長期計画成果 】

【 研究紹介 > 研究成果 > 研究成果 】

 第4期 中長期計画成果24(育種・生物機能-3)  発行日 2019年(平成31年)3月

「 カラマツ種苗安定供給のための技術開発 」

 編集・発行 森林総合研究所林木育種センター

2019年  5月15日

研究成果

【 研究所 > ホーム > 森林総合研究所について > 公開情報 > 交付金プロジェクトの評価 > 】

「 平成30年度交付金プロジェクト研究課題終了評価結果 」

2019年  5月10日

刊行物

海岸クロマツの津波に対する耐性を推定(1)海岸クロマツの津波に対する耐性を推定(2)【 研究紹介 > 刊行物 > その他 > 研究最前線 】

「 海岸クロマツの津波に対する耐性を推定 」

  森林環境研究グループ 萩野 裕章(東北支所)、 野口 宏典、坂本 知己(前:東北支所) 他

2019年  4月25日

お知らせのアイコン

【 研究紹介 > 研究成果 > 研究発表会等 > もりゼミ 】※終了しました。

「 "Wood mice in the cold: Interactions between diet and environmental temperature” (低温下のアカネズミ: 気温と餌との相互作用) 」

  ハンナ ウィンドリー(Hannah Ruth WINDLEY:森林総合研究所 野生動物領域 鳥獣生態研究室/ JSPS 外国人特別研究員)

  日 時:平成31年5月24日(金曜日) 午後3時30分から

  場 所:森林総合研究所 東北支所 会議室

 

2019年  4月17日

刊行物

間伐後の葉量を正確に推定する方法を開発した【 研究紹介 > 刊行物 > その他 > 研究最前線 】

「 間伐後の葉量を正確に推定する方法を開発した 」

  チーム長(根系動態研究担当) 野口 享太郞 他

2019年  4月  4日

刊行物

低コスト再造林に役立つ “下刈り省略手法” アラカルト【 研究紹介 > 刊行物 > 研究所発行から > 研究成果集 > 第4期 中長期計画成果 】

【 研究紹介 > 研究成果 > 研究成果 】

 第4期 中長期計画成果22(持続的林業-4)  発行日:2019年(平成31年)3月18日

「 低コスト再造林に役立つ “下刈り省略手法” アラカルト 」

 編集責任者:梶本 卓也八木橋 勉駒木 貴彰

2019年  4月  2日

刊行物

育苗中困ったなという時に -- コンテナ苗症例集 --【 研究紹介 > 刊行物 > 研究所発行から > 研究成果集 > 第4期 中長期計画成果 】

【 研究紹介 > 研究成果 > 研究成果 】

 第4期 中長期計画成果21(持続的林業-3)  平成31年3月15日発行

「 育苗中困ったなという時に ―コンテナ苗症例集― 」

 編集責任者 東北支所 支所長 梶本 卓也 他

2019年  4月  2日

刊行物

新しいコンテナ苗生産方法の提案【 研究紹介 > 刊行物 > 研究所発行から > 研究成果集 > 第4期 中長期計画成果 】

【 研究紹介 > 研究成果 > 研究成果 】

 第4期 中長期計画成果20(持続的林業-2)  平成31年3月15日発行

「 新しいコンテナ苗生産方法の提案 」

 編集責任者 東北支所 支所長 梶本 卓也 他

2019年  4月  2日

刊行物

中山間地で広葉樹林を循環利用するためのハンドブック【 研究紹介 > 刊行物 > 研究所発行から > 研究成果集 > 第4期 中長期計画成果 】

【 研究紹介 > 研究成果 > 研究成果 】

 第4期 中長期計画成果16(持続的林業-1)  平成31年2月15日発行

「 中山間地で広葉樹林を循環利用するためのハンドブック 」

 研究担当者 東北支所 生物多様性研究グループ長 高橋 裕史 他

2019年  4月  1日

研究成果

マツノマダラカミキリにマツノザイセンチュウを保持させるための人工蛹室の開発【 研究紹介 > 刊行物 > その他の研究成果 】

【 研究紹介 > 研究成果 > 研究成果 】

  2019年3月発行

  森林産業実用化カタログ 2019 ◎ 設置しておくだけで食葉性害虫の発生量がわかる捕獲器の開発

  担当者 東北支所 磯野 昌弘 チーム長(昆虫多様性保全担当)

2019年  4月  1日

研究成果

マツノマダラカミキリにマツノザイセンチュウを保持させるための人工蛹室の開発【 研究紹介 > 刊行物 > その他の研究成果 】

【 研究紹介 > 研究成果 > 研究成果 】

  2019年3月発行

  森林産業実用化カタログ 2019 ◎ マツノマダラカミキリにマツノザイセンチュウを保持させるための人工蛹室の開発

  担当者 東北支所 前原 紀敏 生物被害研究グル-プ

2019年  4月  1日

研究成果

薬剤使用の制約に対応する松くい虫対策技術の刷新【 研究紹介 > 刊行物 > その他の研究成果 】

【 研究紹介 > 研究成果 > 研究成果 】

  2019年3月発行

  森林産業実用化カタログ 2019 ◎ 薬剤使用の制約に対応する松くい虫対策技術の刷新

  担当者 東北支所 中村 克典 生物被害研究グル-プ長

2019年  4月  1日

研究成果

ニホンジカ・カモシカ識別キット【 研究紹介 > 刊行物 > その他の研究成果 】

【 研究紹介 > 研究成果 > 研究成果 】

  2019年3月発行

  森林産業実用化カタログ 2019 ◎ ニホンジカ・カモシカ識別キット

  担当者 東北支所 相川 拓也 チーム長(マツ材線虫病担当)

2019年  4月  1日

研究成果

細根生産量推定法の開発【 研究紹介 > 刊行物 > その他の研究成果 】

【 研究紹介 > 研究成果 > 研究成果 】

  2019年3月発行

  森林産業実用化カタログ 2019 ◎ 細根生産量推定法の開発

  担当者 東北支所 野口 享太郞 チーム長(根系動態研究担当)

2019年  4月  1日

刊行物

森林総合研究所研究報告 第18巻1号(通巻449号)【 研究紹介 > 刊行物 > 研究所発行から > 森林総合研究所研究報告 】

【 研究紹介 > 研究成果 > 研究成果 】

2019年  4月  1日

お知らせのアイコン

 平成31年4月1日付けの人事異動を反映しました。

【 東北支所紹介 > 組織  】

【 研究紹介 > 研究組織 > 森林総合研究所 東北支所 組織 及び 研究職員一覧  】

【 研究紹介 > 研究組織 > 研究組織  】

Adobe Acrobat Readerのダウンロードページへ

PDF形式のファイルをご覧いただく場合には、Adobe Acrobat Readerが必要です。Adobe Acrobat Readerをお持ちでない方は、バナーのリンク先から無料ダウンロードしてください。

お問い合わせ

所属課室:東北支所地域連携推進室 

〒020-0123 岩手県盛岡市下厨川字鍋屋敷92-25

電話番号:019-641-2150 (代)

FAX番号:019-641-6747

Email:www-thk@ffpri.affrc.go.jp